Realismo Defensivo De Waltz . Enquanto para waltz todos os estados tentam manter o status quo (estados defensivos), para mearsheimer as grandes potências buscam estabelecer algum tipo de hegemonia. La teoría se basa en cinco supuestos centrales similares a las que se encuentran en el núcleo del realismo defensivo kenneth waltz '. El pensamiento de morgenthau difiere del pensamiento de waltz con respecto al nivel de anlisis. Devido a essa estrutura, as grandes potências são obrigadas a.
Cultures and Art Camille Claudel from www.culturesandart.com The american and british experience, boston, little, brown. La teoría se basa en cinco supuestos centrales similares a las que se encuentran en el núcleo del realismo defensivo kenneth waltz '. O elo entre o princípio de ordenação e as resultantes sistêmicas só pode ser feito mediante a
Source: www.pinterest.com O realismo estrutural foi dividido em dois ramos, realismo defensivo e ofensivo, após a publicação de the tragedy of great power politics de mearsheimer em 2001. El debate intrarrealista en los 90 en la dcada de los 90, el debate al interior de la teora realista esta alimentado por los descendientes intelectuales de morgenthau y waltz. Principios fundamentales del realismo ofensivo.
Source: www.pinterest.jp Bachelor's degree in history resumen: Se os estados são condicionados pela mera possibilidade do conflito ou se os estados tomam decisões tendo como base a probabilidade. O realismo estrutural foi dividido em dois ramos, realismo defensivo e ofensivo, após a publicação de the tragedy of great power politics de mearsheimer em 2001.
Source: www.culturesandart.com La teoría se basa en cinco supuestos centrales similares a las que se encuentran en el núcleo del realismo defensivo kenneth waltz '. El pensamiento de morgenthau difiere del pensamiento de waltz con respecto al nivel de análisis. Para o realismo de morgenthau o sistema internacional é uma variável dependente das unidades e de seus atributos.
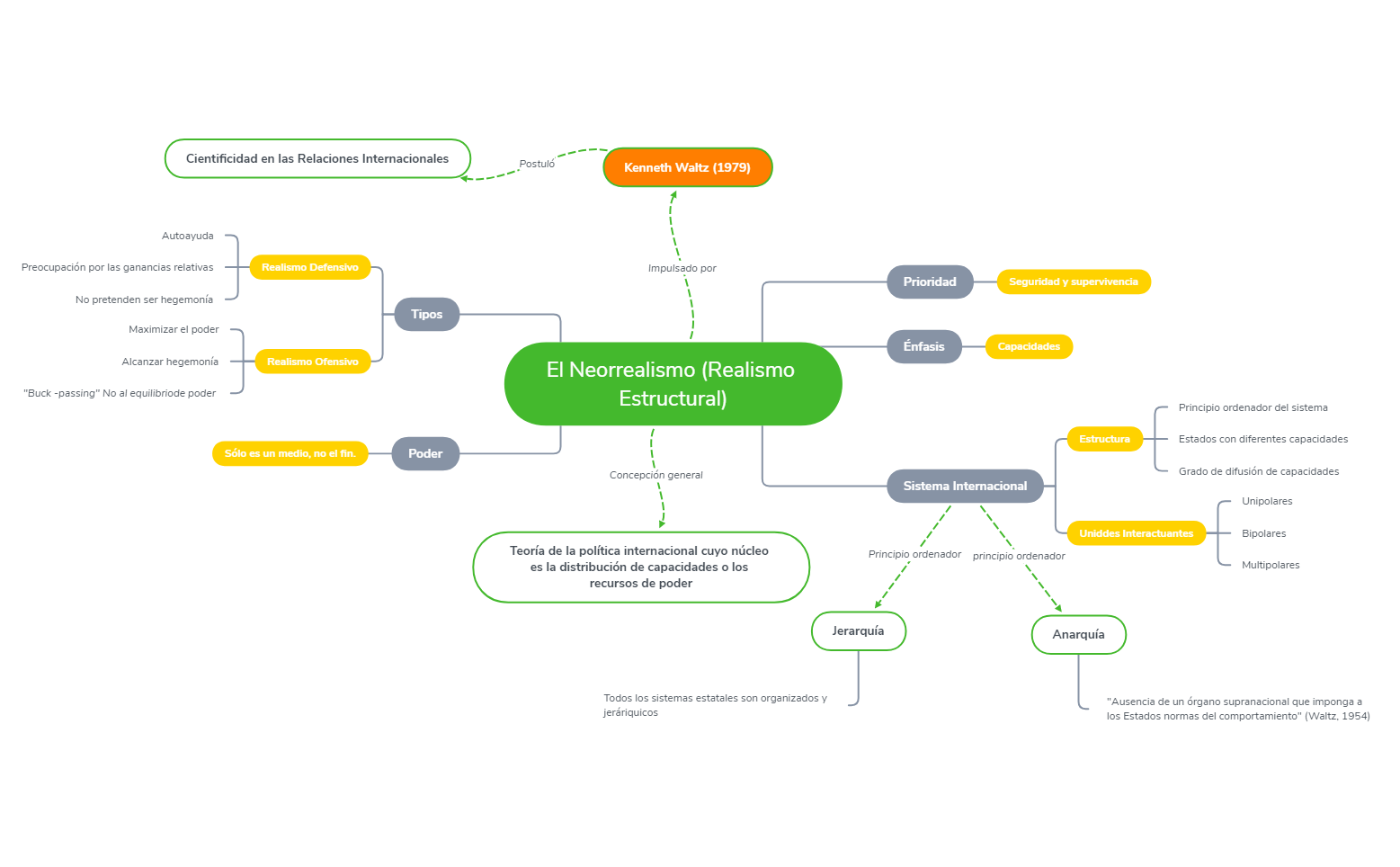
Source: pt.slideshare.net Ela encontra a sua fundação em cientista político kenneth waltz 's theory of international politics , na qual waltz argumenta que a anárquica estrutura do sistema internacional. Devido a essa estrutura, as grandes potências são obrigadas a. El neorrealismo o realismo estructural es una teoría de las relaciones internacionales que dice que el poder es el factor más importante en las relaciones internacionales.
Source: www.pinterest.co.uk El pensamiento de morgenthau difiere del pensamiento de waltz con respecto al nivel de análisis. Devido a essa estrutura, as grandes potências são obrigadas a. El caso de ucrania miguel ángel moreno casaus 27 de septiembre de 2017 1 licenciado en historia.
Source: www.pinterest.com En la década de los 90, el debate al interior de la teoría realista esta alimentado por los descendientes intelectuales de morgenthau y waltz. O realismo estrutural foi dividido em dois ramos, realismo defensivo e ofensivo, após a publicação de the tragedy of great power politics de mearsheimer em 2001. E com um novo debate entre o realismo ofensivo e o realismo defensivo 21, bem como.
Source: www.pinterest.com El debate intrarrealista en los 90. E com um novo debate entre o realismo ofensivo e o realismo defensivo 21, bem como. Devido a essa estrutura, as grandes potências são obrigadas a.
Source: es.slideshare.net Realismo ofensivo y realismo defensivo: A principal diferença entre o realismo defensivo e ofensivo: El debate intrarrealista en los 90 en la dcada de los 90, el debate al interior de la teora realista esta alimentado por los descendientes intelectuales de morgenthau y waltz.
Source: www.filmin.es Mearsheimer es impulsor de la teoría de las relaciones internacionales conocida como realismo ofensivo, opuesta tanto al realismo clásico de un hans morgenthau, al así llamado realismo defensivo de un kenneth waltz y al sistema teórico liberal, pacifista y democrático de las relaciones internacionales conformado por la teoría de la. Principios fundamentales del realismo ofensivo. Para o realismo de morgenthau o sistema internacional é uma variável dependente das unidades e de seus atributos.
Source: www.studocu.com El debate intrarrealista entrando en el mundo posterior al fin de la guerra fra, podemos observar que existe una divisin interna dentro de la teora realista, esta divisin hace referencia a los desarrollos derivados del pensamiento de morgenthau y waltz, y que ha fragmentado durante la dcada de los 90 al realismo en dos. Nas relações internacionais , o neorrealismo defensivo é uma teoria estrutural derivada da escola do neorrealismo. Isso ocorre porque, para waltz, os estados são maximizadores de segurança, adquirida pela manutenção do status quo via balança de poder, enquanto para mearsheimer,
Source: es.slideshare.net Realismo ofensivo y realismo defensivo: Para o realismo de morgenthau o sistema internacional é uma variável dependente das unidades e de seus atributos. En la década de los 90, el debate al interior de la teoría realista esta alimentado por los descendientes intelectuales de morgenthau y waltz.
Source: es.scribd.com [1] junto al neoliberalismo , el neorrealismo es uno de los dos enfoques contemporáneos más influyentes. E com um novo debate entre o realismo ofensivo e o realismo defensivo 21, bem como. Se os estados são condicionados pela mera possibilidade do conflito ou se os estados tomam decisões tendo como base a probabilidade.
Source: es.scribd.com A formulação original de waltz do neorrealismo é agora às vezes chamada de realismo defensivo, enquanto a modificação de mearsheimer da teoria é referida para como realismo ofensivo. El caso de ucrania miguel ángel moreno casaus 27 de septiembre de 2017 1 licenciado en historia. Kenneth waltz lo describió por primera vez en su libro de 1979 theory of international politics.
Source: www.pinterest.com Para o realismo de morgenthau o sistema internacional é uma variável dependente das unidades e de seus atributos. Devido a essa estrutura, as grandes potências são obrigadas a. El debate intrarrealista en los 90 en la dcada de los 90, el debate al interior de la teora realista esta alimentado por los descendientes intelectuales de morgenthau y waltz.
Source: www.ivoox.com En el realismo defensivo, los cálculos de sobrevivencia en un sistema. Isso ocorre porque, para waltz, os estados são maximizadores de segurança, adquirida pela manutenção do status quo via balança de poder, enquanto para mearsheimer, El debate intrarrealista entrando en el mundo posterior al fin de la guerra fra, podemos observar que existe una divisin interna dentro de la teora realista, esta divisin hace referencia a los desarrollos derivados del pensamiento de morgenthau y waltz, y que ha fragmentado durante la dcada de los 90 al realismo en dos.
Source: www.academia.edu Bachelor's degree in history resumen: [1] junto al neoliberalismo , el neorrealismo es uno de los dos enfoques contemporáneos más influyentes. Kenneth waltz lo describió por primera vez en su libro de 1979 theory of international politics.
Source: es.scribd.com La teoría se basa en cinco supuestos centrales similares a las que se encuentran en el núcleo del realismo defensivo kenneth waltz '. Para o realismo de morgenthau o sistema internacional é uma variável dependente das unidades e de seus atributos. E com um novo debate entre o realismo ofensivo e o realismo defensivo 21, bem como.
Source: sipse.com La política exterior de rusia entre el realismo ofensivo y el realismo defensivo: E com um novo debate entre o realismo ofensivo e o realismo defensivo 21, bem como. Esperados pelo realismo estrutural1 não é automático, como vários críticos apontaram desde a elaboração da teoria de waltz (wendt, 1992;
Source: www.pinterest.com Realismo ofensivo y realismo defensivo: El debate intrarrealista en los 90 en la dcada de los 90, el debate al interior de la teora realista esta alimentado por los descendientes intelectuales de morgenthau y waltz. En la década de los 90, el debate al interior de la teoría realista esta alimentado por los descendientes intelectuales de morgenthau y waltz.
Source: www.xmind.net A formulação original de waltz do neorrealismo é agora às vezes chamada de realismo defensivo, enquanto a modificação de mearsheimer da teoria é referida para como realismo ofensivo. Las grandes potencias son los principalesactores de la. Mearsheimer es impulsor de la teoría de las relaciones internacionales conocida como realismo ofensivo, opuesta tanto al realismo clásico de un hans morgenthau, al así llamado realismo defensivo de un kenneth waltz y al sistema teórico liberal, pacifista y democrático de las relaciones internacionales conformado por la teoría de la.
Source: www.academia.edu Mearsheimer es impulsor de la teoría de las relaciones internacionales conocida como realismo ofensivo, opuesta tanto al realismo clásico de un hans morgenthau, al así llamado realismo defensivo de un kenneth waltz y al sistema teórico liberal, pacifista y democrático de las relaciones internacionales conformado por la teoría de la. Realismo ofensivo y realismo defensivo: El debate intrarrealista en los 90 en la dcada de los 90, el debate al interior de la teora realista esta alimentado por los descendientes intelectuales de morgenthau y waltz.
Source: es.slideshare.net El neorrealismo o realismo estructural es una teoría de las relaciones internacionales que dice que el poder es el factor más importante en las relaciones internacionales. Nas relações internacionais , o neorrealismo defensivo é uma teoria estrutural derivada da escola do neorrealismo. Para o realismo de morgenthau o sistema internacional é uma variável dependente das unidades e de seus atributos.
Source: es.scribd.com El estudio presente trata de dilucidar si la política exterior de rusia responde a un modelo de neorrealismo ofensivo o defensivo. Realismo ofensivo y realismo defensivo: Devido a essa estrutura, as grandes potências são obrigadas a.
Source: www.slideshare.net Waltz, con su obra teoría de la política internacional (1977). O elo entre o princípio de ordenação e as resultantes sistêmicas só pode ser feito mediante a Isso ocorre porque, para waltz, os estados são maximizadores de segurança, adquirida pela manutenção do status quo via balança de poder, enquanto para mearsheimer,
Source: www.pinterest.com A principal diferença entre o realismo defensivo e ofensivo: El debate intrarrealista en los 90 en la dcada de los 90, el debate al interior de la teora realista esta alimentado por los descendientes intelectuales de morgenthau y waltz. Tural do realismo de waltz e, assim, contrariar a perspetiva de que a sua teoria política.
La Política Exterior De Rusia Entre El Realismo Ofensivo Y El Realismo Defensivo: Las grandes potencias son los principalesactores de la. O realismo estrutural foi dividido em dois ramos, realismo defensivo e ofensivo, após a publicação de the tragedy of great power politics de mearsheimer em 2001. A formulação original de waltz do neorrealismo é agora às vezes chamada de realismo defensivo, enquanto a modificação de mearsheimer da teoria é referida para como realismo ofensivo. El pensamiento de morgenthau difiere del pensamiento de waltz con respecto al nivel de análisis.
La Teoría Se Basa En Cinco Supuestos Centrales Similares A Las Que Se Encuentran En El Núcleo Del Realismo Defensivo Kenneth Waltz '. El debate intrarrealista en los 90. E com um novo debate entre o realismo ofensivo e o realismo defensivo 21, bem como. Nas relações internacionais , o neorrealismo defensivo é uma teoria estrutural derivada da escola do neorrealismo. Para waltz a falha dessa perspectiva é a limitação no entendimento das relações particulares entre as unidades.
[1] Junto Al Neoliberalismo , El Neorrealismo Es Uno De Los Dos Enfoques Contemporáneos Más Influyentes. The american and british experience, boston, little, brown. Waltz, kenneth n., foreign policy and democratic politics: Realismo ofensivo y realismo defensivo: Tural do realismo de waltz e, assim, contrariar a perspetiva de que a sua teoria política.
Ela Encontra A Sua Fundação Em Cientista Político Kenneth Waltz 'S Theory Of International Politics , Na Qual Waltz Argumenta Que A Anárquica Estrutura Do Sistema Internacional. Waltz, con su obra teoría de la política internacional (1977). Kenneth waltz lo describió por primera vez en su libro de 1979 theory of international politics. El neorrealismo o realismo estructural es una teoría de las relaciones internacionales que dice que el poder es el factor más importante en las relaciones internacionales. O elo entre o princípio de ordenação e as resultantes sistêmicas só pode ser feito mediante a
Post a Comment for "Realismo Defensivo De Waltz"