Skip to content Skip to sidebar Skip to footer

Cuadro Sinoptico De Base De Datos

Cuadro Sinoptico De Base De Datos. Clasificacion de una base de datos en un cuadro sinoptico. Administrador del sistema gestor de. Y en el àrea de las tecnologìas de la informaciòn, la. Datos nombre lo indica están en constante son bases de datos que permiten:

Clasificacion de una Base de Datos en un cuadro sinoptico
Clasificacion de una Base de Datos en un cuadro sinoptico from es.scribd.com

Que las bases de datos forman el nucle de las principales aplicaciones, sitio. Desde el punto de vista informático, la base de datos es un sistema formado por un conjunto de datos almacenados en discos que permiten el acceso directo a ellos y un conjunto de programas que manipulen ese conjunto de datos. Modelos debase de datosdeductivasreddocumentalesorientadas aobjetosmultidimensionalesrelacionalesjerárquicastransaccionalesdistribuida(sgbd)la necesidad de estas es debida a la existencia física de organismos descentralizados.

Desde El Punto De Vista Informático, La Base De Datos Es Un Sistema Formado Por Un Conjunto De Datos Almacenados En Discos Que Permiten El Acceso Directo A Ellos Y Un Conjunto De Programas Que Manipulen Ese Conjunto De Datos.


En este sentido una biblioteca puede considerarse una base de datos compuesta […] Cuadro sinóptico de un smbd administracion de bd; Clasificación de bases de datos. Que las bases de datos forman el nucle de las principales aplicaciones, sitio.

Algunas Veces A Estas Estructuras Se Les Llama Tipos De Datos.


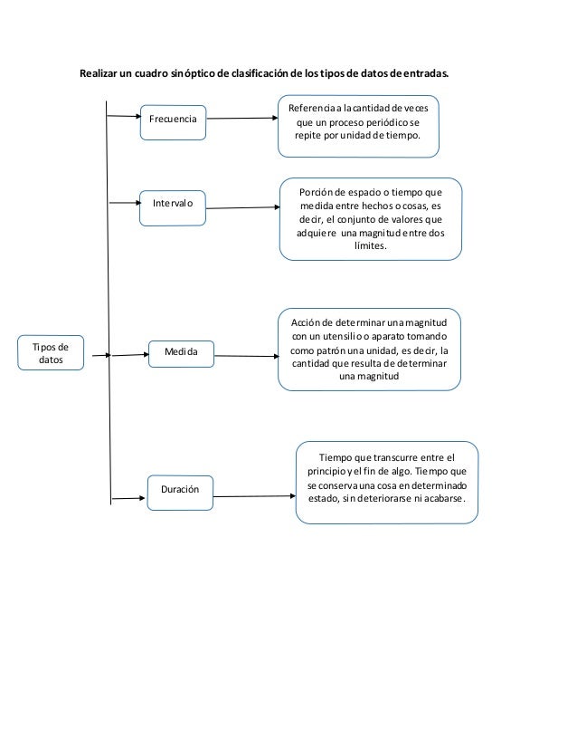
Clasificacion de una base de datos en un cuadro sinoptico. Verificar su funcionamiento y eventualmente corregirlo. Tipos de datos frecuencia intervalo medida duración referenciaalacantidad de veces que un proceso periódico se repite por unidad de tiempo. Cuadro sinoptico sobre los tipos de datos.

Modelos Debase De Datosdeductivasreddocumentalesorientadas Aobjetosmultidimensionalesrelacionalesjerárquicastransaccionalesdistribuida(Sgbd)La Necesidad De Estas Es Debida A La Existencia Física De Organismos Descentralizados.


Lenguaje de control objetos, es decir, podemos otorgar o. Se emplean llaves o tablas para identificar la descendencia y jerarquía de ideas. El sistema de administración de base de datos debe supervisar el desempeño de las aplicaciones sobre la base de datos, con el fin de que el usuario final pueda tener la información de forma oportuna. Las mejores prácticas de sql (cuadro sinóptico) la opciòn de administrar lo que nos rodea, como el tiempo, las actividades cotidianas, el dinero o cualquier trabajo que este a nuestro cargo se debe a la necesidad de moldear a nuestro favor las circunstancias que se nos presenten.

Administrador Del Sistema Gestor De.


Que en todos los casos hay herramientas de gestin y control que permiten. Tambin se entiende que tiene una elevada capacidad y solidez para. Una estructura de datos es una clase de datos que se puede caracterizar por su organización y operaciones definidas sobre ella. Esto les da la capacidad deunir las bases de datos de cada localidad y acceder así a distintas.

Post a Comment for "Cuadro Sinoptico De Base De Datos"